Для плавной регулировки уровня освещения дома или квартиры рынок предлагает специальные устройства – диммеры. Они практичны и удобны. Но ввиду постоянно растущих цен собрать диммер своими руками иногда бывает проще и дешевле.
Самый простой самодельный диммер многие собирали в юные годы – это была регулировка ёлочной гирлянды при помощи обычного переменного резистора. Его включали в цепь и вращением рукоятки сопротивления изменяли яркость свечения ламп. Но для более мощных нагрузок подобная схема не подойдет, нужны более серьёзные решения.
ОГЛАВЛЕНИЕ
- Регулируем освещение
- Регулируем пониженное напряжение
- Диммер аналого-цифровой
- Увеличиваем мощность
- Легким касанием…
Регулируем освещение
Лампы накаливания до сих пор занимают ведущее положение в своей нише. Но есть у них недостаток: сопротивление спирали в холодном состоянии намного ниже, чем в раскаленном. По этой причине во время включения через спираль проходит ток, во много раз превышающий рабочий. Это снижает срок ее службы в несколько раз. Чтобы решить проблему, необходимо сделать включение освещения плавным при помощи диммера.
Существует множество различных схем как простых, так и сложных. Какую из них собирать – вопрос квалификации и личного предпочтения. Вот, например, одна:


Решение простое, но эффективное. Регулировка производится диодным мостом, в одну диагональ которого включена нагрузка, а в другую – управление. Управляющий элемент – тиристор VS1 КУ 202Н, угол открывания которого регулируется транзисторами VT1 и VT2. На схеме видны параметры многих деталей. Транзисторы можно заменить другими S8050 и S9012 соответственно. Если использовать диодный мост КЦ 405А, то выходная мощность не более 200 Вт. Все можно собрать на монтажной плате. Питание – 220 В.


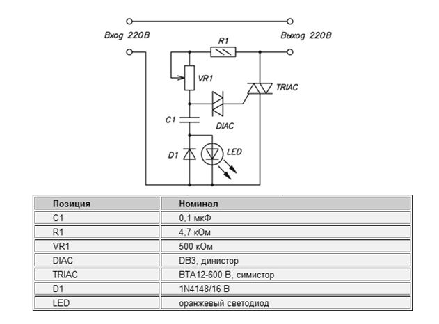
Есть более совершенная схема для ламп накаливания – на симисторе. Управление угла открытия производится переменным резистором (регулируется скорость заряда конденсатора). В цепи управляющего электрода стоит динистор. 

Нет ничего сложного, своими руками собирается за полчаса.
Регулируем пониженное напряжение
Есть схемы для регулирования ламп накаливания напряжением 12 вольт. Хотя здесь можно регулировать и другие устройства: светодиоды, 12-вольтовые электродвигатели. Самый простой вариант – регулируемая микросхема КРЕН типа 1083–1084. По сути – это регулируемый стабилизатор, но нам главное – результат.


- Микросхема устанавливается на радиатор,
- Диоды D1 – D4 напряжением не ниже 50 В и ток более 12 А,
- Силовой трансформатор – не менее 250 Вт.
Радиатор можно сделать из любого подходящего материала.
Диммер аналого-цифровой
Более сложный вариант диммера собирается при помощи микросхемы NE555. Это нужно для регулировки светодиодных ламп, так как обычные регуляторы мощности здесь не подойдут: подобные ленты включаются при напряжении 9 В. Можно сюда включать и 12 – вольтовые лампы если необходима более плавная регулировка света.


Наши читатели рекомендуют! Для экономии на платежах за электроэнергию наши читатели советуют ‘Экономитель энергии Electricity Saving Box’. Ежемесячные платежи станут на 30-50% меньше, чем были до использования экономителя. Он убирает реактивную составляющую из сети, в результате чего снижается нагрузка и, как следствие, ток потребления. Электроприборы потребляют меньше электроэнергии, снижаются затраты на ее оплату.
Как видно из схемы, в качестве усилителя мощности используется полевой транзистор 2SK1505. Можно использовать другой 2SK1946. Это нужно, так как микросхема имеет выходной ток не более 0,2 А.


Или это можно сделать при помощи медной проволоки, главное, чтобы ножки были закорочены.
Для сборки диммера подойдет односторонний фольгированный текстолит, на котором делают печатную плату.


Сборка производится «от простого – к сложному». Сначала припаивается разъем, потом резисторы, конденсаторы, диоды. Микросхему устанавливают предпоследней, а самым последним впаивают транзистор. После монтажа нужно внимательно проверить места паек, чтобы не было закороченных дорожек. Также снимите фольгу с транзистора, иначе она сгорит при первом же включении.


Корпус для диммера изготавливается из любого удобного материала. Можно взять обычную мыльницу, просверлить в ней отверстия для проводов и переменного резистора и закрепить внутри плату.
Увеличиваем мощность
Что делать, если одной лампы мало – света нужно больше? Все просто – собрать диммер большей мощности, например, 2 кВт.
Это не так сложно. По сути, взять любую схему и подобрать более мощные детали. Вот пример: на самом первом рисунке этой статьи нарисован диммер мощностью до 200 Вт. Но если вместо диодного моста КЦ 405А использовать BR1010, то на этот диммер можно будет подключать нагрузку до 10 А, а это уже 2 кВт!
Еще один пример – это тоже доработка, только немного измененная.


Видно, что используемый симистор рассчитан на ток12 А: к этому диммеру можно подключать значительную нагрузку. Очень легко посчитать активную мощность: 220 В*12 А = 2,6 кВт.
Обратите внимание: если светодиод вам не нужен, замените его обычным диодом, а не просто выбрасывайте. Зарядка конденсатора идет по двум полупериодам и светодиод здесь стоит не только для индикации.
Если нет особых требований, то можно остановиться на этом решении. Действительно, зачем искать сложные ШИМ, если есть простые динисторы? Для регулирования яркости источников света этого достаточно.
Легким касанием…
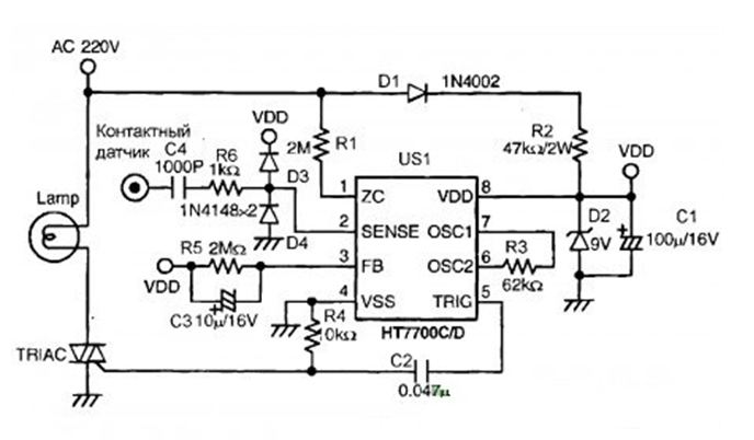
Еще один тип диммеров – сенсорный. Легким касанием руки просто управлять освещением, изменять скорость вращения двигателя. Нагрузка на выходе может быть любая – от светодиодных лент, до мощных софитов в несколько кВт. Но и схема несколько сложнее.


Основной элемент – микросхема HT7700C/D. Это КМОП – устройство, разработанное для плавной регулировки яркости. Симистор выбирается нужной мощности, с учетом того, что на выводе 5 микросхемы ток равен 14 мА. Напряжение питания: 9–12 В. Сенсор подключается через диод к выводу 2.
В качестве сенсора подойдет любая металлическая пластина или кусок оголенного медного провода. Это все нужно красиво оформить.
Работает устройство так: первое касание – включение. Второе – плавное уменьшение яркости, третье – яркость зафиксируется. Четвертое касание – отключение.
Как видим, собрать диммер своими руками возможно. Это позволит сэкономить на покупке и попробовать свои силы в электронике.