На сегодняшний день человека сложно удивить светорегулятором для ламп. Такие регуляторы можно встретить не только на предприятии, но и в быту. С их помощью у каждого появится замечательная возможность быстро регулировать освещение и избавить потребителя от установки нескольких источников света. В связи с широкой популярностью устройства виды светорегуляторов для ламп также могут иметь широкий ассортимент.


Ассортимент диммеров
Регулировать освещение теперь можно не только в помещении, где люди работают, но и там, где отдыхают. Например, в гостиной, как правило присутствует яркое освещение. Чтобы яркий свет после тяжелого трудового дня не резал глаза достаточно будет просто повернуть ручку светорегулятора в нужное направление и все. Свет станет более тусклым и приятным для глаз. Такие светорегуляторы произошли от английского слова dimmer. В этой статье вы узнаете, как выбрать светорегулятор самостоятельно.
Особенности диммеров
Чаще всего диммеры отличаются в зависимости от конструктивных особенностей, а также способа управления. Ими можно управлять с помощью:
- звука;
- сенсора;
- поворотной ручки;
- клавиши.
Первые устройства, которые появились на рынке предназначались для обычных ламп накаливания. Такие устройства также отлично подходят для регулировки мощности любых активных нагрузок.
Конструкция простейшего диммера достаточно простая. Она основывается на управлении симистором в каждый период сетевого напряжения, когда переменным резистором устанавливается средняя продолжительность коммутации нагрузки к сети. Конечно, простой диммер не сможет подойти для индуктивной нагрузки или нелинейной нагрузки. Это связано с тем, что форма тока здесь приближается к импульсной.


Простейший диммер
Чтобы осуществлять качественную работу с сильно нелинейными нагрузками может потребоваться специальный светорегулятор, который в своей конструкции будет совмещать и другие сложные элементы. Стабилизированный светорегулятор предназначается для:
- Люминисцентных ламп.
- Энергосберегающих ламп.
- Светодиодных ламп, а также лент.
- Неоновых композиций.
Теперь мы рассмотрим все типы светорегуляторов по порядку. Благодаря этому вы сможете подобрать для себя отличный вариант, который обеспечит надежное управление вашим источником света.
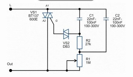
Простой поворотный светорегулятор
Если рассмотреть это устройство более детально, тогда можно сделать вывод, что у него вместо клавиши будет присутствовать ручка. С помощью этого устройства у вас появится возможность управлять светильником люстрой или фонарем. Стоимость этих диммеров является наиболее низкой. Их установку можно выполнить в обычный подрозетник. Применение диммеров для ламп накаливания позволяет сэкономить средства. Также нить накаливания будет разогреваться постепенно, а это позволяет продлить жизнь лампам, которые установлены в вашем доме.


Схема простого светорегулятора
К недостаткам симисторных светорегуляторов можно отнести: чувствительность к перегрузке, а также низкую применяемость.
Светорегулятор для энергосберегающих ламп
Если с обычным диммером использовать люминесцентную лампу, тогда при ее работе могут возникать помехи. Они испортят электронику, и продукция быстро выйдет из строя. Во время регулировки свечение лампы будет изменяться незначительно. Чтобы существовала возможность выполнять регулировку освещения следует использовать специальные диммируемые компактные люминесцентные лампы. В их конструкции присутствует специальный помехоподавляющий фильтр и блок, который позволяет изменять интенсивность свечения.


Схема диммера для люминесцентных ламп
На упаковке такой лампы вы увидите специальный значок, который означает, что она является «диммируемой». Такая продукция отлично поддается регулировке и прослужит длительное время.
Светорегулятор для светодиодных лент
Блок питания для светодиодной ленты, а также балласт светодиодной лампы представляет собою стабилизированный источник постоянного напряжения. Благодаря этому блоку неважно, какое напряжение было подано на вход. На выходе вы сможете получить стабильное постоянное напряжение.


Светорегулятор для светодиодных лент и ламп
Светорегуляторы, которые предназначаются для светодиодных источников света представляют собою регулируемые преобразователи напряжения. Принцип работы устройства основывается на широтно-импульсной модуляции. Если ШИМ-балласт уже присутствует в цоколе, тогда ничего регулировать не получится.


Конструктивная схема диммера для светодиодных ламп
Обычно стоимость светодиодного диммера значительно выше обычного. Это связано с тем, что в конструкции присутствует больше полупроводниковых компонентов. Иногда производитель также монтирует сложные цепи коррекции. Сейчас на рынке можно встретить светодиодные диммеры, которые обладают следующими дополнительными функциями:
- дистанционным управлением;
- таймером;
- возможностью программирования;
- возможностью интегрирования в домашнюю автоматизацию.
По внешнему виду эти устройства также могут быть достаточно разнообразные.
Светорешулятор для неона
Для этого источника света следует использовать высоковольтные высокочастотные трансформаторы. На корпусе этих устройств присутствует диммер, который позволяет регулировать высокое напряжение. После покупки этого устройства вы можете осуществлять управление яркостью светодиодной вывески. В основе работы этих диммеров лежит широтно-импульсная модуляция.


Светорегулятор для неоновой подсветки
Теперь вы знаете популярные виды светорегуляторов. Каждый определенный тип предназначается для определенного источника света. Поэтому к выбору следует подходить внимательно. Надеемся, что эта информация была полезной и интересной.
Рекомендуем прочесть:
Проходные выключатели или бистабильное реле.
Подключение трехклавишного выключателя.
Хлопковый выключатель.