Одним из ключевых моментов, обеспечивающих нормальную работу привода, является правильная схема подключения электродвигателя – ключевого звена цепи. Соблюдение всех соединений гарантирует отсутствие нештатных ситуаций, повреждения обмоток, долговечную работу и прогнозируемую агрегата. Важно понимать, что существуют общепринятые решения для включения эл. моторов одно- и трехфазных (220 и 380 В), с потреблением постоянного/переменного тока, с пускателем и защитой теплового реле, а также специфические схемы, например, моторы с фазным ротором, или П 41, работающие на 110/220 В, выходящие за привычные рамки.
Классические варианты подключения
Большинство эл. моторов для современных электроприводах работают от переменной трехфазной линии (каждая из трех фаз подается отдельным проводником). Соответственно, клеммная коробка содержит выводы (входной и выходной) трех обмоток. Между собой и с сетью они могут соединяться по двух классическим схемам: «звезда» и «треугольник».


Схема подключения Звездой и Треугольником
Для первой характерной особенностью является замыкание концевых выводов каждой катушки в одну точку (на практике это одну нейтраль). На входные вывода между тем подается напряжение сети. Подобная схема характеризуется более мягким ходом, но к сожалению, не позволяет развить полную мощность.
Второй вариант с треугольником характеризуется последовательным соединением выводов обмоток: конец первой соединяется с началом второй и т. д. Такой вариант пуска гарантирует достижение паспортной мощности, но во время включения возможно возникновение больших по значению токов, которые могут термически повредить обмоточные выводы.
Если снять крышку клеммной коробки, то оба варианта подключения будут выглядеть следующим образом:


Применение магнитного контактора
Для организации плавного пуска приходится внедрять в цепь питания специальное коммутирующее устройство – пускатель. Это один из вариантов коннектора, который можно дополнить опциональными элементами, например, тепловым реле. Огромным преимуществом такой схемы является возможность организации не только пуска эл. двигателя, но и его остановки, реверса, а также защиты соединений от повреждения избыточными токами. Кроме того, сердечник или катушка может иметь номинал по напряжению 380 или 220В, что позволяет включать мотор в силовую и бытовую сеть.
Классические электросхемы подключения моторов через пускатель можно разделить на два типа:
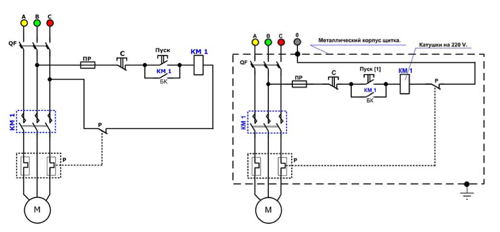
- Нереверсивная. Соединение агрегата и сети без необходимости/возможности организации его обратного хода. В этом случае есть возможность интеграции, как в силовую, так и бытовую (220В) сеть,


Нереверсивная схема подключения
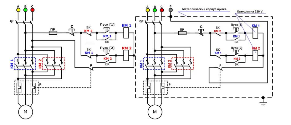
- Реверсивная. Электросхема, которая объединяет два пускателя (блок) с прерывателем цепи. Менять направление вращения роторного узла можно также для силовых и бытовых (220В) сетей.


Реверсивная схема подключения
Как можно судить по иллюстрациям, отличия между «сетевыми» вариантами заключаются в точках подключения выводов контактора:
- для 380 вольт контакты замыкаются на 2 из 3 фаз,
- для 220 вольт один из контактов соединяется с крайней фазой, а второй – с нулем.


Тепловое реле
Кроме того, во всех четырех вариантах присутствует элемент, обозначенный, как «Р». Это не что иное, как тепловое реле. Оно подключается в цепь последовательно с катушкой контактора и служит для обеспечения защиты двигателя от превышения токовых нагрузок.
По принципу действия тепловое реле является ключом, то есть при достижении критических для работоспособности агрегата и контактора токовых значений, происходит временный разрыв цепи питания. Некоторые виды теплового реле или «теплушки» используют для цепей постоянного тока или специфических режимах (затянутый пуск, выпадение фазы и т. п).
Постоянное включение магнитного пускателя приводит к механическому износу контактов, чего лишена тиристорная или бесконтактная схема. Разрыв цепи происходит не механическим путем (разведение контактной группы), а электронным – за счет диодных мостов.
Работа устройств со специфической подвижной частью
Привычным вариантом роторного узла трехфазного асинхронного электродвигателя является короткозамкнутый типа «беличья клетка», который набирается из стальных пластин. Когда существует необходимость снизить номинал пусковых токов с возможностью регулирования частоты вращения, тогда используется фазный ротор. Характерной его особенностью являются две группы выводов:
- Статорная. Классический клеммный блок, на который подводится напряжение сети (380 или 220В),
- Роторная. Дополнительный клеммник для выводов обмоток фазного ротора, к которым подключаются контакты реостата (блока сопротивлений).


Последний необходим для плавного пуска с постепенным включением/отключением отдельных сопротивлений в обмоточной цепи фазного ротора.
Работа ДПТ типа П 41
Электрическая машина, питание которой осуществляется постоянным током 220 В, имеет более сложную конструкцию в сравнении с вышеописанными агрегатами. Специфика работы, например, модели П 41, требует наличия коллекторно-щеточного узла, катушки якоря, вспомогательных полюсов статора (индуктора). Двигатели данного типоразмера модели относятся к машинам с электромагнитным индуктором. То есть, для подключения и пуска П 41 используется не постоянный магниты, а независимая или смешанная обмотка возбуждения на 110 или 220В.
Как можно судить, работа трехфазных (380 В) и однофазных (220 В) машин переменного тока или ДПТ типа П 41 может быть организована самыми разными способами, от классических до специфических, учитывающих реальные условия эксплуатации.