Большинство собственников частных гаражей или мастерских сталкиваются с таким вопросом, как подключить электродвигатель 380В на 220В через конденсатор или другими методами. Некоторые виды оборудования, которые могут находиться в частной собственности, например, бетономешалки, точильные или деревообрабатывающие станки, потребляют большую мощность.
Обеспечить ее может асинхронный трехфазный двигатель, только главная его беда – расчет на подключение к силовой сети напряжением 380В, которое в большинстве частных домохозяйств отсутствует или сильно ограничено. Варианты выхода из существующей ситуации 380/220 рассмотрим далее.
Разница между однофазными и трехфазными агрегатами
Прежде чем приступить к непосредственному рассмотрению схем подключения типа 380/220, нужно разобраться в следующем:
- что собой представляют двигатели обоих классов,
- как они работают,
- каковы принципы функционирования однофазной (220) и трехфазной (380) сети.
Поскольку большинство асинхронных электродвигателей являются трехфазными (на 380В), то начнем, пожалуй, с них. Любой подобный агрегат имеет два ключевых элемента: подвижный ротор, соединенный с приводным валом, и неподвижный кольцевидный статор. Каждый из них имеет фазные обмотки, смещенные относительно друг друга на 120º. Принцип действия двигателя на 380В заключается в создании подвижного (вращающегося) магнитного поля. Оно создается в обмотках статора при подаче напряжения на них. За счет разности частот полей ротора и статора, между контактными обмотками возникает ЭДС, которая заставляет вал вращаться. На клеммы такого двигателя должны приходить три фазы (по 220 В) через соединение по схеме звезда или треугольник.
Однофазным принято называть силовой агрегат, рассчитанный на подключение к идентичной, чаще всего бытовой сети 220В. Учитывая, что любой такой кабель имеет две жилы (фаза и ноль), двигателю достаточно иметь всего одну фазную обмотку. По факту, на статоре конструктивно есть две обмотки, но одна используется как рабочая, а вторая – пусковая. Для того, чтобы двигатель на 220В начал работать, то есть, чтобы возникло вращающееся магнитное поле и следом за ним ЭДС, необходимо задействовать обе цепи. При этом, пусковая обмотка подключается через промежуточную емкостную/индуктивную цепь или же замыкается, если мощность агрегата мала.
Как можно заключить, главная разница между этими двумя классами двигателей (220 и 380 В) заключается не столько в количестве фаз/проводов подключения, сколько в организации пуска.
Особенности и способы подключения к однофазной сети
Однофазный ток 220В, подающийся на электродвигатель, точнее на его статор и ротор, формирует два равнозначных магнитных поля, вращающихся в противоположные стороны. Для того, чтобы заставить ротор вращаться, нужно вручную или за счет пусковых устройств организовать сдвиг фаз. Мощность будет ниже номинальной (50…70%), но двигатель будет работать.
Очевидно, что прямым включением одной из фазных обмоток к сети в 220В при неработающих остальных запустить двигатель не удастся. Следовательно, нужно все три фазы соединить через промежуточный контур. Сделать это можно двумя основными способами:
- Емкостная цепь. Одна из обмоток двигателя подключается через емкость, которая формирует сдвиг фазы тока вперед на 90º. После пуска, эту цепь можно отключить,
- Индуктивная цепь. Действует примерно так же, как и предыдущая, только сдвиг фазы происходит в обратном направлении.
Иногда бывает достаточно даже механического поворота ротора, чтобы двигатель на 380 заработал от 220.
Общие схемы подключения двигателей с 380В на 220В через конденсатор
Чаще всего при необходимости решения такой задачи используют рабочий и пусковой конденсаторы (батареи конденсаторов). Базовые схемы подключения треугольником и звездой на 380В можно видеть на следующей иллюстрации:


Нефиксированная кнопка «Разгон» используется для активации параллельно подключенного пускового конденсатора. Ее необходимо удерживать до тех пор, пока двигатель не наберет максимальных оборотов. После этого пусковую цепь необходимо обязательно разъединить, чтобы предотвратить перегревание обмоток. Если мощность двигателя мала, пусковым конденсатором можно пренебречь, работая только через рабочий.
Расчет емкости конденсаторов ведется по следующим формулам:


Емкость пускового конденсатора при этом должна быть вдвое выше рабочей. Если не прибегать к расчету по формулам, то можно воспользоваться значением 7 мкФ/кВт.
Практическое применение показывает, что более эффективным является подключение треугольником, так как при этом распределение напряжения в обмотках будет более равномерным, да и мощность снижается меньше. Есть правда одно ограничение, которое касается компоновки клеммного блока двигателя. Если под его крышкой находится лишь три вывода на 380, то имеет место заранее предустановленная схема соединения, которую не изменишь. Если же там располагается шесть выводов, то можно выбирать, какой вариант организовать. Характерное обозначение наносится на металлическую табличку с характеристиками.
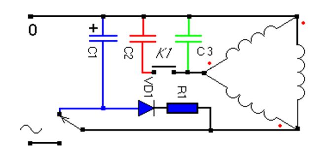
Если 380-вольтовый двигатель предполагается использовать на 220В в режиме с частыми пусками и остановками, то базовую схему можно доработать с организацией цепи динамического торможения:


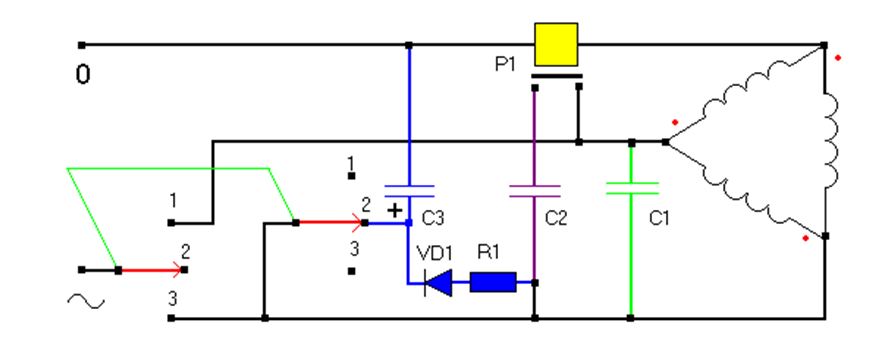
Здесь можно видеть включение двигателя треугольником через емкостную цепь конденсаторов С1 (пускового) и С2 (рабочего). Дополнительно организована цепь на транзисторе и элементе сопротивления, которая подключается трехпозиционным ключом. Когда он находится в положении «3», напряжение сети 220В поступает на обмотки статора и кнопкой К1 можно совершить его запуск. Для остановки двигателя ключ переводится в положение «1», после чего на обмотки подается постоянный ток и осуществляется торможение. Следует отметить, что этот переключатель имеет только два фиксированных положения «2» и «3». Для использования обычного двухпозиционного ключа в эту цепь необходимо будет добавить еще один конденсатор. Выглядит это следующим образом:


Ранее уже упоминался тот факт, что однофазный ток приводит к организации разнонаправленных эквивалентных магнитных полей статора и ротора, которые можно сдвинуть (заставить вращаться) в ту или иную сторону. Следовательно, можно реализовать на практике схему реверсного подключения электродвигателя на 380В:


Схема является в некотором роде комбинацией двух предыдущих, только здесь использованы сдвоенный переключатель и пуск через реле Р1.
Рассмотренные в статье схемы являются базовыми, но в зависимости от конкретного случая их можно модифицировать как угодно, чтобы добиться включения в однофазную сеть 220В трехфазного асинхронного электродвигателя на 380В.