За все время существования, кнопочный выключатель претерпел множество изменений и на сегодняшний день кажется, уже ничем не может удивить. Но есть такое интересное устройство, о котором некоторые даже не слышали – это сенсорный выключатель.
Конечно, слово сенсор нам давно знакомо по разновидности мобильных телефонов. Но как устроен и работает выключатель с таким управлением, многим наверняка хотелось бы узнать поподробнее. А для тех, кто любит мастерить, мы дадим несколько советов о том, как сделать его своими руками.
Как это работает?


Сенсорный выключатель очень часто используется при организации освещения на светодиодных лентах, что довольно экономично. К тому же их конструкция такова, что корпус устройства может находиться вровень со стеной, без выпирающих кнопок, это эффектно смотрится в современных интерьерах. Некоторые навороченные сенсоры настолько чувствительны к человеческому организму, что срабатывают, даже если просто провести рядом с ними рукой или другой открытой частью тела.
Советы для радиолюбителей
Поскольку цены на такие устройства для большинства людей еще слишком заоблачные, можно вооружиться паяльником и соорудить простейший сенсорный выключатель своими руками. Для этого понадобится терпение и следующие элементы:
- Паяльник, канифоль, припой,
- Транзисторы VT2, VT1 (типа КТ315 с любым индексом),
- Реле К1 (типа РЭС55А), на напряжение 6 вольт и током срабатывания 15-20 mA,
- Диод VD1 (типа КД509, КД503, КД522),
- Конденсаторы С1, С2, С3,
- Резистор R.
Теперь, согласно схеме, из этих элементов собирается цепь. После чего нужно проверить ее работоспособность, подсоединив к питанию. Если реле срабатывает от прикосновения, то все в порядке и можно пользоваться, если нет, то нужно правильно подобрать резистор. Для этого на место R1 ставится переменный резистор и подстраивается под используемое реле. Как только реле сработает, замеряем мультиметром его сопротивление и ставим в нашу схему соответствующий обычный резистор.


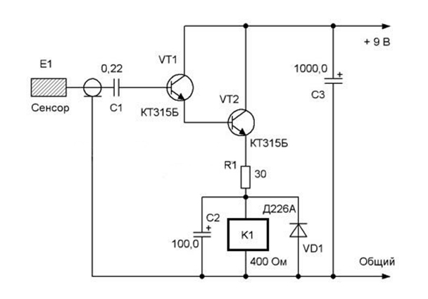
Схема простейшего сенсорного выключателя
Дотрагиваясь до сенсора – Е1, электрический сигнал от человека поступает на усилитель напряжения, выполненный из двух транзисторов – VT1 и VT2(он же является выпрямителем), проходя при этом через конденсатор – С1. Реле К1 служит для подачи нагрузки на усилитель, которое срабатывает при каждом касании. Конденсатор С2 в этой схеме является фильтром для сглаживания пульсации между выпрямителем и нагрузкой. Чтобы защитить транзистор VT2 от возможных перепадов напряжения устанавливается диод VD1. Также между усилителем и реле располагается резистор – R1. В качестве источника питания может выступить обычный блок питания на 9 вольт (обязательно при подключении приборов на 220 в)или батарейка с таким же напряжением.
Если вы не любите или не хотите паять, то можно просто купить готовую плату и собрать на ее основе управление любым осветительным прибором, будь то светодиодная лента или лампа накаливания. На обратной стороне устройства имеется схема подключения проводов.
Что предлагают производители
Все эти самодельные штучки – баловство по сравнению с современными высокотехнологическими «игрушками», которые можно приобрести. Правда, стоят они больше тысячи рублей за штуку, но за удовольствие нужно платить.


Такие сенсорные выключатели работают под управлением небольших микроконтроллеров, которые выполняют определенные задачи пользователя. Так, самые распространенные функции – изменение яркости освещения, автоматическое выключение, эффект присутствия, запоминание настроенной яркости, коридорный эффект и другие.


Такие приборы работают от питания 12 В, т. е. через соответствующий блок питания. К каждому подобному светильнику прилагается инструкция по правильному подключению, поэтому с установкой достаточно легко справиться.
Видите, насколько разными могут быть сенсорные выключатели света. Точнее, принцип работы у всех одинаковый, а вот сфера применения в осветительной продукции очень разнообразна. И пусть вас не пугает пока еще высокая их стоимость, как только люди ощутят все возможности таких приборов, повысится спрос, появятся новые производители и цены станут намного приятнее.