Изготовление самодельных стабилизаторов напряжения – практика довольно частая. Однако по большей части создаются стабилизирующие электронные схемы, рассчитанные на относительно малые выходные напряжения (5-36 вольт) и относительно невысокие мощности. Устройства используются в составе бытовой аппаратуры, не более того.
Мы расскажем, как сделать мощный стабилизатор напряжения своими руками. В предложенной нами статье описан процесс изготовления устройства для работы с напряжением сети 220 вольт. С учетом наших советов вы без проблем самостоятельно справитесь со сборкой.
Стабилизация напряжения бытовой сети
Стремления обеспечить стабилизированное напряжение бытовой сети – явление очевидное. Такой подход обеспечивает сохранность эксплуатируемой техники, зачастую дорогостоящей, постоянно необходимой в хозяйстве. Да и в целом, фактор стабилизации – это залог повышенной безопасности эксплуатации электрических сетей.
Для бытовых целей чаще всего приобретают стабилизатор для газового котла, автоматика которого требует подключения к электропитанию, для холодильника, насосного оборудования, сплит систем и подобных потребителей.


Решить подобную задачу можно разными способами, самый простой из которых – купить мощный стабилизатор напряжения, изготовленный промышленным способом.
Предложений стабилизаторов напряжения на коммерческом рынке масса. Однако нередко возможности приобретения ограничиваются стоимостью устройств или другими моментами. Соответственно, альтернативой покупке становится сборка стабилизатора напряжения своими руками из доступных электронных компонентов.
При условии обладания соответствующими навыками и знаниями электромонтажа, теории электротехники (электроники), разводки схем и пайки элементов самодельный стабилизатор напряжения можно реализовать и успешно применять на практике. Такие примеры есть.


Схемные решения стабилизации электросети 220В
Рассматривая возможные схемные решения под стабилизацию напряжения с учётом относительно высокой мощности (не менее 1-2 кВт), следует иметь в виду разнообразие технологий.
Существует несколько схемных решений, которыми определяются технологические способности приборов:
- феррорезонансные;
- сервоприводные;
- электронные;
- инверторные.
Какой вариант выбрать, зависит от ваших предпочтения, имеющихся материалов для сборки и навыков работы с электротехническим оборудованием.
Вариант #1 — феррорезонансная схема
Для самостоятельного изготовления самым простым вариантом схемы видится первый пункт списка — феррорезонансная схема. Она работает на использовании эффекта магнитного резонанса.


Конструкцию достаточно мощного феррорезонансного стабилизатора допустимо собрать всего на трёх элементах:
- Дроссель 1.
- Дроссель 2.
- Конденсатор.
Однако простота в данном варианте сопровождается массой неудобств. Конструкция мощного стабилизатора, собранная по феррорезонансной схеме, получается массивной, громоздкой, тяжелой.
Вариант #2 — автотрансформатор или сервопривод
Фактически речь идет о схеме, где используется принцип автотрансформатора. Трансформация напряжения автоматически осуществляется за счет управления реостатом, ползунок которого перемещает сервопривод.
В свою очередь сервопривод управляется сигналом, получаемым, к примеру, от датчика уровня напряжения.


Примерно по такой же схеме действует устройство релейного типа с той лишь разницей, что коэффициент трансформации меняется, в случае надобности, подключением или отключением соответствующих обмоток с помощью реле.
Схемы подобного рода выглядят уже более сложными технически, но при этом не обеспечивают достаточной линейности изменения напряжения. Собрать вручную прибор релейный или на сервоприводе допустимо. Однако разумнее выбрать электронный вариант. Затраты сил и средств практически одинаковые.
Вариант #3 — электронная схема
Сборка мощного стабилизатора по схеме электронного управления при обширном ассортименте радиодеталей в продаже становится вполне возможной. Как правило, такие схемы собираются на электронных компонентах – симисторах (тиристорах, транзисторах).
Также разработан целый ряд схем стабилизаторов напряжения, где в качестве ключей используются силовые полевые транзисторы.


Изготовить мощный аппарат полностью под электронным управлением руками неспециалиста достаточно сложно, лучше купить готовое устройство. В этом деле без опыта и знаний в сфере электротехники не обойтись.
Под самостоятельное производство рассматривать этот вариант целесообразно, если имеется сильное желание построить стабилизатор, плюс наработанный опыт электронщика. Далее в статье рассмотрим конструкцию электронного исполнения, пригодную для изготовления своими руками.
Подробные инструкции по сборке
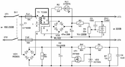
Рассматриваемая под самостоятельное изготовление схема, скорее является гибридным вариантом, так как предполагает использование силового трансформатора совместно с электроникой. Трансформатор в данном случае применяется из числа тех, что устанавливались в телевизорах старых моделей.


Правда в ТВ приёмниках, как правило, ставились трансформаторы ТС-180, тогда как для стабилизатора требуется как минимум ТС-320 чтобы обеспечить выходную нагрузку до 2 кВт.
Шаг #1 — изготовление корпуса стабилизатора
Для изготовления корпуса аппарата подойдёт любой подходящий короб на основе изолирующего материала – пластмассы, текстолита и т.п. Главный критерий – достаточность места под размещение силового трансформатора, электронной платы и других компонентов.
Также корпус допустимо изготовить из листового стеклотекстолита, скрепив отдельные листы с помощью уголков или иным способом.


Короб стабилизатора необходимо оснастить пазами под установку выключателя, входного и выходного интерфейсов, а также других аксессуаров, предусмотренных схемой в качестве контрольных или коммутационных элементов.
Под изготовленный корпус нужна плита-основание, на которую «ляжет» электронная плата и будет закреплён трансформатор. Плиту можно сделать из алюминия, но следует предусмотреть изоляторы под крепёж электронной платы.
Шаг #2 — изготовление печатной платы
Здесь потребуется изначально спроектировать макет на размещение и связку всех электронных деталей согласно принципиальной схеме, кроме трансформатора. Затем по макету размечают лист фольгированного текстолита и рисуют (отпечатывают) на стороне фольги созданную трассировку.
Далее вытравливают плату при помощи соответствующего раствора (электронщикам метод травления плат должен быть знаком).


Полученный таким способом печатный экземпляр разводки зачищают, облуживают оловом и производят монтаж всех радиодеталей схемы с последующей пайкой. Так выполняется изготовление электронной платы мощного стабилизатора напряжения.
В принципе, можно воспользоваться сторонними услугами по травлению печатных плат. Этот сервис вполне приемлем по цене, а качество изготовления «печатки» существенно выше, чем в домашнем варианте.
Шаг #3 — сборка стабилизатора напряжения
Укомплектованная радиодеталями плата подготавливается для внешней обвязки. В частности, от платы выводятся линии внешней связи (проводники) с другими элементами — трансформатором, выключателем, интерфейсами и т.д.
На опорную плиту корпуса устанавливают трансформатор, соединяют с трансформатором цепи электронной платы, закрепляют плату на изоляторах.


Останется только подключить к схеме внешние элементы, смонтированные на корпусе, установить ключевой транзистор на радиатор, после чего корпусом закрывают собранную электронную конструкцию. Стабилизатор напряжения готов. Можно приступать к настройке с дальнейшими испытаниями.
Принцип работы и тест самоделки
Регулирующим элементом электронной схемы стабилизации выступает мощный полевой транзистор типа IRF840. Напряжение для обработки (220-250В) проходит первичную обмотку силового трансформатора, выпрямляется диодным мостом VD1 и поступает на сток транзистора IRF840. Исток этого же компонента соединен с минусовым потенциалом диодного моста.


Часть схемы, в которую включена одна из двух вторичных обмоток трансформатора, образуется диодным выпрямителем (VD2), потенциометром (R5) и другими элементами электронного регулятора. Этой частью схемы формируется управляющий сигнал, который поступает на затвор полевого транзистора IRF840.
На случай повышения напряжения питающей сети управляющим сигналом понижается напряжение затвора полевого транзистора, что приводит к закрытию ключа. Соответственно, на контактах подключения нагрузки (XT3, XT4) возможное повышение напряжения ограничивается. Обратным вариантом работает схема на случай понижения сетевого напряжения.
Настройка прибора особой сложностью не отличается. Здесь потребуется обычная лампа накаливания (200-250 Вт), которую следует включить на клеммы выхода прибора (X3, X4). Далее вращением потенциометра (R5) напряжение на отмеченных клеммах доводят до уровня 220-225 вольт.
Выключают стабилизатор, отключают лампу накаливания и включают прибор уже с полноценной нагрузкой (не выше 2 кВт).
После 15-20 минут работы вновь отключают аппарат и производят контроль температуры радиатора ключевого транзистора (IRF840). Если нагрев радиатора существенный (более 75º), следует подобрать более мощный теплоотводящий радиатор.
Если процесс изготовления стабилизатора показался вам слишком сложным и нерациональным с практической точки зрения, без особых проблем можно найти и приобрести устройство заводского исполнения. Правила и критерии выбора стабилизатора на 220 В приведены в рекомендуемой нами статье.
Выводы и полезное видео по теме
В видеоролике ниже рассматривается одна из возможных конструкций стабилизатора домашнего изготовления.
В принципе, можно взять на заметку этот вариант самодельного аппарата стабилизации:
Сборка блока, стабилизирующего сетевое напряжение, своими руками возможна. Это подтверждается многочисленными примерами, когда радиолюбители с небольшим опытом вполне успешно разрабатывают (или применяют существующую), готовят и собирают схему электроники.
Трудностей с приобретением деталей для изготовления стабилизатора-самоделки обычно не отмечается. Расходы на производство невысоки и естественным образом окупаются, когда стабилизатор вводят в эксплуатацию.
Оставляйте, пожалуйста, комментарии, задавайте вопросы, публикуйте фото по теме статьи в находящемся ниже блоке. Расскажите о том, как собрали стабилизатор напряжения собственными руками. Поделитесь полезной информацией, которая может пригодиться посещающим сайт начинающим электротехникам.