Фотореле используется для того, чтобы в разное время суток автоматически управлять включением и отключением света. Отличное решение, как для загородных участков, так и для многоквартирных домов.
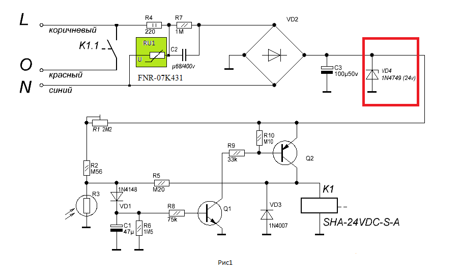
Устройство


- Переменный резистор.
- Диод.
- Реле для управления
- Фоторезистор.
- Два транзистора.
Роль транзисторов в 602 и других моделях обычно играют приборы, которые обозначаются как KT315Б. Они включаются по схеме составных резисторов, обмотка реле вполне справляется с нагрузкой данной части. Большой коэффициент усиления всегда характерен для подобных схем. Входное сопротивление тоже сохраняет высокий уровень. Благодаря этому, есть возможность для применения фоторезистора, отличающегося высоким показателем по сопротивлению.


Схема фотореле
Схема фотореле фр 602 на 12В предполагает, что обычный транзистор и транзистор номер 2 открываются, когда увеличивается освещение фотоустройства, включенного между базой первого транзистора, и коллектором. В коллекторной цепи второго транзисторного механизма появляется ток, что и приводит к срабатыванию реле. Оно включает или выключает нагрузку через свои контакты, в зависимости от пользовательских настроек.
Защитный код с обозначением КД522 включается для того, чтобы защитить устройство от воздействия ЭДС. Включение транзистора переменного типа с номиналом 10 оКм нужно, чтобы можно было настроить чувствительность системы, которой связывается база и эмиттер в первом транзисторе.
ФР 602 на 12 в и другую мощность применяют не только для домового, но и для уличного освещения. От того, сколько выводов идёт к системе света, зависит разновидность используемой схемы. Для защиты от замыкания и перегрузки устанавливаются автоматы в электрощите. Так и работают любые электрические выключатели.
Есть в таком случае несколько особенностей у питания.
- Нужен источник постоянного напряжения на 5-15 В.
- Устройства с обозначением РЭС 47 или 9 используются при напряжении источника в 6 вольт.
- Приборы с обозначением РЭС 15 или 49 нужны при работе с напряжением в 12 Вольт.


Схема подключения
Возникает необходимость в создании специальной платы, через которую всегда проводится монтаж. Хорошо, если она будет печатной. После этого для создания фотореле своими руками выполняются следующие действия:
- На плате укрепляем резисторный механизм переменного действия, транзисторы и само реле.
- Необходимо создать несколько отверстий, чтобы правильно вывести все элементы схемы.
- Паяльником, с помощью проводов проводим соответствующие соединения.
Можно использовать лампу накаливания, когда схема 602 настраивается. При этом помещение должно быть затенено. Поток света у такой лампы обычно можно регулировать.
Чтобы правильно подобрать порог включения прибора, надо работать в подходящих условиях освещения. С этим вопросом всегда поможет переменный резистор. Нужно установить постоянный резистор, а не переменный, если не планируется отдельно настраивать порог для срабатывания.
Каким может быть фотореле
- Управление порогом срабатывания есть у всех современных моделей.
- Дополнительной функцией программирования снабжаются самые дорогие разновидности. Например, отдельная программа устанавливается для управленияна каждое время года. И отдельно по временам суток.
- Наличие выносных датчиков характерно для фр, которые не предназначены для монтажа на улице. Достаточно использовать 2 провода, чтобы подключить такой датчик к внутренней схеме.
- Вообще датчики у простых фр 602 бывают либо выносными, либо встроенными.
- Само фр имеет разное назначение. Например, подходит для установки на улице, тогда продаётся внутри герметичного корпуса. А есть варианты для внутренней установки на рейку электрощита с обозначением Din.
- Реже всего можно встретить самодельные фр, внутри которых вместе собираются датчик движения и таймер, фотоэлементы. Такие конструкции самые дорогие. Снабжаются обычно специальными электронными табло, благодаря которому работа освещения настраивается максимально точно.
- Чаще можно найти приборы, где схема совмещает фотодатчики и устройства, реагирующие на движение.
Как устанавливать фотореле
Нужно использовать специальные отверстия для того, чтобы закончить монтаж. Требуется только соблюдать несколько важных правил.
- Надо обязательно проверить, с каким напряжением работает питающая сеть, перед установкой магнитного пускателя и других элементов. Необходимо иметь показатель примерно в 220 В. Минимальное отклонение – 10 процентов в большую или меньшую сторону. Надо убедиться и в том, что всем правилам соответствует защита. Это относится к предохранителю, автоматическому выключателю.
- Установка запрещается, если рядом действуют химически активные вещества. Нельзя ставить с горючими, легко воспламеняющимися материалами.
- Схема подключения предполагает, что основание устройства должно находиться только внизу, не вверху.
- Свет от включаемого светильника никогда не должен попадать на фотодатчик.
Модель типа LXP. Об основных технических характеристиках


Технические характеристики у устройства 601 будут такими.
- <,5 – 5o Люкс. Это обозначение рабочего показателя модели 601.
- До 10 А работает коммутируемая цепь 601.
- Переменное напряжение, требует источника питания с поддержкой 220 Вольт.
В нижней части устройства, с обозначением 601, находится регулятор, позволяющий установить уровень для освещения в обычных рабочих условиях. Уровень света и сила тока коммутируемой цепи – единственные принципиальные различия между моделями этого производителя.
Производители с обозначением 601 обычно дают свои установки, согласно которым проводится регулировка, управление. Потому надо обязательно изучить технический паспорт изделия для освещения перед тем, как проводить монтаж. То же самое касается сертификационной документации, патентного оформления. Иначе потом из-за ошибок придётся делать в квартире или доме капитальный ремонт. Лучше установить на этот контроллер отдельный автомат, внутри распределительного щита или шкафа. Область действия и марка определяют, сколько будет стоить конкретное устройство.