Электричество – неотъемлемый энергетический ресурс современных строительных объектов, предназначенных, в частности, под жильё. Трудно представить современный дом без электрики.
Традиционно домашняя сеть устраивается по умолчанию специалистами-электриками в процессе стройки объекта. Однако в некоторых ситуациях заниматься электрофикацией приходится самостоятельно. Возможно ли выполнить работы без соответствующего опыта?
Мы расскажем вам, как делается проводка в квартире своими руками от щитка, каких схем и вариантов обустройства лучше придерживаться, обозначим правила и требования электромонтажа. Кроме того, опишем этапы выполнения работы — начиная от выбора и протягивания провода, и заканчивая установкой розеток, выключателей и счетчика.
Как провести квартирную проводку?
Предположим, есть построенный частный дом или новая квартира с грубой отделкой, где требуется инженерное оснащение – электропроводка и вся входящая в комплект атрибутика.
Развести электрическую сеть внутри частного дома (квартиры), конечно, желательно доверить профессиональным исполнителям.
Однако профессиональный сервис сопоставим с неизбежными серьёзными затратами. К тому же есть регионы, где профессионалы-электрики — реальный дефицит.


Здесь выход из положения однозначный – самостоятельная электрификация собственной квартиры/дома. Но как провести электрическую проводку в квартире своими руками, не имея за плечами наработанного опыта?
Пожалуй, только при помощи нужной информации — понятной, соответствующей действующим нормам и правилам.
Рассмотрение схем и монтажных вариантов
Серьёзное строительство всегда начинается с плана. Электрификация собственной квартиры (дома) также изначально предполагает создание схемного решения.
Квартиры городского типа, как правило, строятся типовым образом. То есть, по сути, к типовому проекту уже должна прилагаться типовая схема электроснабжения.


Черновая отделка квартир включает прокладку каналов под электрическую схему. Каналы снабжаются тяговой проволокой, специально для протяжки проводов.
В этом видится определенное преимущество для потенциального владельца жилплощади, планирующего проводить электропроводку в новой квартире самостоятельно.
Потребуется только изучить схему расположения каналов, после чего приступить к прокладке (протяжке) проводников.
Сложнее решается вопрос прокладки электропроводки в квартире, когда системные каналы отсутствуют в структуре постройки.
В таком варианте квартирного (домашнего) проекта придётся выполнять дополнительные работы:
- пробивать в стенах каналы — подготавливать штробы;
- монтировать защитные короба;
- ставить монтажную арматуру;
- готовить посадочные точки под розетки, выключатели, светильники и др.
Правда, не исключается эксклюзивный вариант схемы — «открытой» проводки. Этот вариант технологически и технически устаревший, но с точки зрения «ретро» дизайна сегодня обладает определенным уровнем популярности, особенно в домах загородного типа.


Итак, будем считать, что потенциальный владелец квартиры столкнулся с обычной схемой закрытого (сделанного внутри стен) монтажа коробов под электрические проводники и решил заняться проводкой самостоятельно.
Тогда на следующем этапе, обязательно следует изучить правила и требования.
Следование правилам и требованиям ПЭУ
Электричество не прощает ошибок. Эта истина должна стать прописной для самого себе электрика.
Правилами и требованиями электромонтажа затрагивается масса деталей исполнения работ, начиная от корректного подбора сечения проводников и заканчивая устройством заземляющих конструкций.


Не стоит экономить на безопасности и если есть возможность, всегда рекомендуется делать выбор в пользу медного провода относительно провода из алюминия.
Медь под квартирную проводку обычно выбирается многожильная, мягкая. В зависимости от предполагаемой нагрузки рассчитывается сечение проводников (не диаметр!).
Суммарная нагрузка (кВт) для квартирного варианта подсчитывается простым сложением мощности всех электроприборов, которые предполагается использовать в быту, с учётом коэффициента:
P = (P1+P2+…Pn)*0,8,
где:
- P1…Pn — мощность каждого из потребителей электричества в квартире (электроприборов);
- 0,8 — поправочный коэффициент — считается, что одновременно в квартире может работать только 80% всей техники.
Зная мощность в сумме, по таблице для бытового варианта несложно подобрать нужное сечение (диаметр проводов).
| Сечение, мм2 | Диаметр провода, мм | Медь / мощность, кВт | Алюминий / мощность, кВт |
| 1,5 | 1,38 | 3,3 | 2,2 |
| 2,0 | 1,60 | 4,2 | 3,1 |
| 2,5 | 1,78 | 4,6 | 3,5 |
| 4,0 | 2,26 | 5,9 | 4,6 |
| 6,0 | 2,76 | 7,5 | 5,7 |
| 10,0 | 3,57 | 11,0 | 8,4 |
Так как мощность электроприборов бытового применения относительно мала, диаметр проводов без учёта изоляции для монтажа подводки от щитка составляет в среднем не более 2,5-3 мм для алюминия, и 2,0-2,5 мм для меди.
Исключение — квартиры, оборудованные электрическими плитами и другим мощным оборудованием. В любом случае, требуется точно просчитать сечение под нагрузку с небольшим запасом.
Таблица явно показывает разницу в сечении жил применительно к типу проводника (медь/алюминий), что опять же отмечается преимуществом выбора медного провода. Чем меньше сечение, тем тоньше проводник, тем проще его протягивать в канале.
Дополнительная информация о выборе кабеля и провода для организации проводки в квартире представлена в этой статье.
Как протягивать провод в канале?
Каждый участок канала под электропроводку по умолчанию содержит тяговую нить — металлическую проволоку диаметром 0,5-1 мм. Концы этой нити выведены наружу по входным и выходным отверстиям канала.
Достаточно связать электрическую проводку с тяговой нитью на входе и затем подтяжкой с обратного конца канала аккуратно протянуть проводники по каналу.
Если тяговой нити в канале нет, по сути, несложно пропустить её самостоятельно, учитывая малый диаметр и достаточную упругость стальной проволоки.


Таким способом электрическая проводка «загружается» на каждый отдельный участок квартирной схемы, включая каналы подвода к традиционным электроточкам:
- счётчику потребления электроэнергии;
- электрическим розеткам;
- выключателям приборов света;
- квартирным звонкам и т.д.
Далее останется только смонтировать все электроточки по месту с подключением выведенных концов провода к соответствующим терминалам.
Следует отметить, что действующие правила требуют разводки вместе с терминальными проводами кабеля заземляющей шины. Подключение терминалов рекомендуется делать в определённом порядке.
Порядок выполнения работ с электропроводкой
Работы по монтажу электроустановочных изделий и подключения терминальных узлов рекомендуется начинать от точки, наиболее удалённой от центральной распределительной коробки.
Как правило, такой точкой выступает электрическая розетка (розетки) самой дальней комнаты.


Этап #1 — подключение квартирных розеток
Терминалы розеток соединяются с проводниками электрической линии (фаза – ноль), плюс к этому каждую из розеток, по правилам, требуется подключать на заземляющий терминал к проводнику заземления.
Проводники — фазный, нулевой, заземляющий, как правило, различаются по цвету:
- фаза – коричневый;
- ноль – синий;
- земля – желто-зеленый.
К тому же, заземляющий проводник, опять же согласно правилам, всегда имеет увеличенный диаметр по отношению к двум другим проводникам.
Завершив установку и подключение, следует проверить целостность линий текущего участка квартирной электропроводки с помощью тестера электрика.


Для выполнения теста:
- На другом конце канала в распредкоробке соединить вместе фазный и нулевой провода.
- Включить в розетку щупы измерительного прибора, включенного на измерение сопротивления.
- Убедиться, что тестер указывает «короткое замыкание».
Аналогичную проверку также выполняют для заземляющей линии, соединив её с любым из линейных проводов. Один из щупов прибора при этом перемещают на шину заземления.
Таким образом, перемещаясь ближе к точке основного ввода, последовательно расключаются все входящие в квартирную схему розеточные терминалы.
При этом после тестирования каждого из двух участков, выполняются соединения проводов внутри распределительных коробок. Завершив работы с розетками, переходят к выключателям – приборам коммуникационного действия.
Этап #2 — монтаж выключателей квартирного освещения
Этот вид монтажа в целом мало чем отличается от работ с квартирными розетками. Тем не менее, свои технические моменты при установке выключателя света.
Так, если розетки предусматривают непосредственное параллельное включение в цепь, схемой выключателя формируется разрыв цепи через один провод (фазный) – то есть включение последовательно.


Выключатели также монтируются в ниши стеновых панелей, но при этом учитывается, что каждый коммуникационный прибор работает с конкретным прибором освещения. Отсюда выбирается исполнение выключателя – одинарная клавиша, две клавиши.
Действие коммутаторов квартирной электропроводки также рекомендуется тестировать. Делается это просто. Проводники, предназначенные для осветительного прибора, соединяют с тестером в режиме измерения сопротивления, после чего манипулируют клавишей.
В замкнутом состоянии тестер покажет «короткое замыкание», в разомкнутом состоянии — отсутствие контакта.
Часть схемы с выключателями и светильниками также предполагает наличие распределительных коробок, где после тестирования отдельных участков выполняются соединения с остальной частью электропроводки.
Этап #3 — работы на месте установки счетчика
Большая часть вариантов монтажа предусматривает установку счётчика электроэнергии внутри квартиры. Обычно этот контрольный прибор монтируется в непосредственной близости от точки ввода проводников, исходящих от щитка.
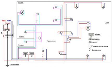
Здесь требуется монтаж не только самого счётчика, но также установка защитных автоматов, рассчитанных по нагрузке, – теоретически, коммутирующих каждый функциональный участок квартирной электропроводки, как в примере ниже:


Такая схема обеспечивает надёжное функционирование электропроводки в квартире, позволяет устранять возможные неисправности без снятия напряжения на всей домашней сети.
К тому же, удобным становится тестирование квартирной электропроводки при первом включении, последовательно включая каждый отдельный сегмент.
Выводы и полезное видео по теме
Для более полной информации относительно устройства электрической проводки на площади квартиры рекомендуется просмотреть ролик-описание процессов.
Ознакомление с видео позволит обогатить имеющийся опыт, что лишь положительно отразится на качестве исполнения работ.
Электрическая проводка, выполненная собственноручно в условиях городской квартиры, – вполне допустимый вариант. Однако есть свои «но» в решении вопроса таким способом.
Во-первых, не стоит браться за это дело, если нет ни малейшего опыта электромонтажа. Во-вторых, замышляя самостоятельное исполнение работ, изначально думать нужно о собственной безопасности и только во вторую очередь о собственной выгоде.
Поделитесь с читателями вашим опытом самостоятельного заведения проводки в квартиру, подключения розеток и выключателей. Пожалуйста, оставляйте комментарии, задавайте вопросы по теме статьи и участвуйте в обсуждениях – форма для отзывов расположена ниже.